Instance Verification Kit (IVK)
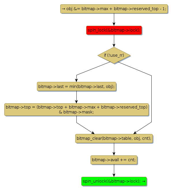
spin lock @ [4172+25+/linux-3.19-rc1/drivers/net/ethernet/mellanox/mlx4/alloc.c]
Instance Signature: lock
|
The Matching Pair Graph:
|
|
Function Name
|
Control Flow Graph (CFG)
|
Events Flow Graph (EFG)
|
Source Correspondence
|
|
mlx4_bitmap_free_range
|
|
|
[4032+22+/linux-3.19-rc1/drivers/net/ethernet/mellanox/mlx4/alloc.c]
|